○生活困窮者自立支援法施行細則
平成27年3月31日
規則第60号
(趣旨)
第1条 生活困窮者自立支援法(平成25年法律第105号。以下「法」という。)の施行に関し、生活困窮者自立支援法施行令(平成27年政令第40号)及び生活困窮者自立支援法施行規則(平成27年厚生労働省令第16号。以下「省令」という。)に定めるもののほか、必要な事項を定めるものとする。
(生活困窮者住居確保給付金の支給申請等)
第2条 法第6条第1項の規定による生活困窮者住居確保給付金(以下「住居確保給付金」という。)の支給を受けようとする者(以下「申請者」という。)は、省令第13条に規定する生活困窮者住居確保給付金支給申請書のほか、次に掲げる書類のうち市長が必要と認めるものを提出しなければならない。
(3) 入居住宅に関する状況通知書(様式第3)
(4) その他市長が必要と認める書類
(平30規則86・令7規則82・一部改正)
(令2規則84・令7規則82・一部改正)
(令7規則82・一部改正)
(常用就職及び就労収入の報告)
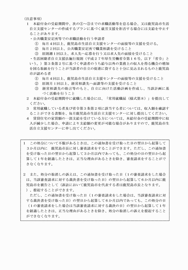
第5条 支給決定後、住居確保給付金の支給を受ける者(以下「受給者」という。)が省令第15条第2項に規定する就職をした場合は、受給者は常用就職届(様式第8)を市長に提出するとともに、収入額を確認することができる書類を毎月市長に提出しなければならない。
(令2規則62・一部改正)
(令2規則84・令7規則82・一部改正)
(支給の中断)
第7条 疾病又は負傷のため、求職活動を行うことが困難であり、住居確保給付金の中断を希望する受給者は、住居確保給付金支給中断届(様式第11)を市長に提出しなければならない。
3 疾病又は負傷の回復により、求職活動を再開し、住居確保給付金の再開を希望する受給者は、住居確保給付金支給再開届(様式第13)を市長に提出しなければならない。
(令2規則84・追加、令7規則82・旧第8条繰上・一部改正)
(支給の中止)
第8条 市長は、住居確保給付金の支給を中止したときは、住居確保給付金支給中止通知書(様式第15)により通知する。
(令2規則84・旧第8条繰下・一部改正、令7規則82・旧第9条繰上・一部改正)
(支給期間の延長)
第9条 受給者が支給期間の延長又は再延長を希望する場合は、支給期間の最終月の末日までに住居確保給付金支給申請書(期間(再)延長)(様式第16)を市長に提出しなければならない。
(令2規則84・旧第9条繰下・一部改正、令3規則2・一部改正、令7規則82・旧第10条繰上・一部改正)
(就労訓練事業の認定)
第10条 法第16条第1項の規定により、生活困窮者就労訓練事業の認定を受けようとする者は、省令第20条に規定する生活困窮者就労訓練事業認定申請書のほか次に掲げる書類を提出しなければならない。
(1) 誓約書(様式第18)
(2) その他市長が必要と認める事項
(平30規則86・一部改正、令2規則84・旧第10条繰下・一部改正、令2規則101・一部改正、令7規則82・旧第11条繰上・一部改正)
(就労訓練事業の認定の取消し)
第11条 市長は、法第16条第3項の規定に基づき、認定の取消しを行ったときは、生活困窮者就労訓練事業認定取消通知書(様式第21)により通知する。
(平30規則86・一部改正、令2規則84・旧第11条繰下・一部改正、令2規則101・一部改正、令7規則82・旧第12条繰上・一部改正)
(就労訓練事業の変更届出)
第12条 省令第22条の規定による届出は、認定生活困窮者就労訓練事業変更届(様式第22)によるものとする。
(令2規則84・旧第12条繰下・一部改正、令7規則82・旧第13条繰上・一部改正)
(就労訓練事業の廃止届出)
第13条 省令第23条の規定による届出は、認定生活困窮者就労訓練事業廃止届(様式第23)によるものとする。
(令2規則84・旧第13条繰下・一部改正、令7規則82・旧第14条繰上・一部改正)
(就労訓練事業からの報告)
第14条 法第21条第2項に規定する報告は、報告徴収書(様式第24)によるものとする。
(平30規則86・一部改正、令2規則84・旧第14条繰下・一部改正、令2規則101・一部改正、令7規則82・旧第15条繰上・一部改正)
(委任)
第15条 この規則の施行に関し必要な事項は、市長が別に定める。
(令2規則84・旧第15条繰下、令7規則82・旧第16条繰上)
付則
(施行期日)
1 この規則は、平成27年4月1日から施行する。
(令2規則101・旧附則・一部改正)
(支給の追加)
2 市長は、令和2年6月分の住居確保給付金の支給を受けた者の当該月分が含まれる支給期間中(3月を上限とする。)の住居確保給付金について、省令第11条に基づく算定により支給額の変更を行い、追加支給を決定したときは、住居確保給付金追加支給決定通知書(様式第25)により通知する。
(令2規則101・追加、令7規則82・一部改正)
(令2規則101・追加)
付則(平成28年3月15日規則第50号)
この規則は、平成28年4月1日から施行する。
付則(平成30年9月20日規則第86号)
この規則は、平成30年10月1日から施行する。
付則(平成31年4月26日規則第84号)
この規則は、平成31年4月26日から施行する。
付則(令和2年3月31日規則第62号)
この規則は、令和2年4月1日から施行する。
付則(令和2年6月11日規則第84号)
(施行期日)
1 この規則は、公布の日から施行する。
(経過措置)
2 この規則の施行の前に改正前の生活困窮者自立支援法施行細則により作成された書類は、改正後の活困窮者自立支援法施行細則により作成された書類とみなす。
付則(令和2年8月28日規則第101号)
(施行期日)
1 この規則は、公布の日から施行する。
(経過措置)
2 この規則の施行日前に改正前の生活困窮者自立支援法施行細則に規定する様式により作成された書類は、改正後の生活困窮者自立支援法施行細則に規定する様式により作成された書類とみなす。
付則(令和3年1月20日規則第2号)
(施行期日)
1 この規則は、公布の日から施行する。
(経過措置)
2 この規則の施行の前に改正前の生活困窮者自立支援法施行細則により作成された書類は、改正後の生活困窮者自立支援法施行細則により作成された書類とみなす。
付則(令和3年3月31日規則第45号)
(施行期日)
1 この規則は、令和3年4月1日から施行する。
(経過措置)
2 この規則の施行前にこの規則による改正前のそれぞれの規則に規定する様式により作成された書類は、この規則による改正後のそれぞれの規則に規定する様式により作成された書類とみなす。
付則(令和3年10月1日規則第78号)
(施行期日)
1 この規則は、公布の日から施行する。
(経過措置)
2 この規則の施行の日前に改正前の生活困窮者自立支援法施行細則により作成された書類は、改正後の生活困窮者自立支援法施行細則により作成された書類とみなす。
付則(令和7年5月30日規則第82号)
(施行期日)
1 この規則は、令和7年6月1日から施行する。
(経過措置)
2 この規則の施行の日前に改正前の生活困窮者自立支援法施行細則に規定する様式より作成された書類は、改正後の生活困窮者自立支援法施行細則に規定する様式により作成された書類とみなす。
付則(令和7年12月22日規則第135号)
(施行期日)
1 この規則は、令和7年12月29日から施行する。
(経過措置)
2 この規則の施行の日前に改正前の生活困窮者自立支援法施行細則に規定する様式により作成された書類は、改正後の生活困窮者自立支援法施行細則に規定する様式により作成された書類とみなす。
(令7規則82・全改、令7規則135・一部改正)


(令7規則82・追加、令7規則135・一部改正)


(令7規則82・全改)




(令7規則82・追加)




(令7規則82・全改)


(令2規則84・令2規則101・令3規則45・令7規則82・一部改正)

(令7規則82・追加)

(平28規則50・平31規則84・令2規則84・令2規則101・令7規則82・一部改正)

(令2規則84・令3規則45・一部改正)

(令7規則82・全改)


(令7規則82・追加)


(令2規則84・令3規則45・一部改正)

(令7規則82・全改)

(令7規則82・追加)

(令7規則82・全改)

(令7規則82・追加)

(令7規則82・全改)

(令7規則82・全改)

(令7規則82・全改)

(令7規則82・全改)


(令7規則82・全改)

(令7規則82・全改)


(令7規則82・全改)


(平30規則86・一部改正、令2規則84・旧様式第18繰下・一部改正、令2規則101・令3規則45・一部改正、令7規則82・旧様式第22繰上)

(平30規則86・一部改正、令2規則84・旧様式第19繰下、令2規則101・一部改正、令7規則82・旧様式第23繰上)

(平30規則86・一部改正、令2規則84・旧様式第20繰下、令2規則101・一部改正、令7規則82・旧様式第24繰上)

(平30規則86・一部改正、令2規則84・旧様式第21繰下、令2規則101・一部改正、令7規則82・旧様式第25繰上)

(令2規則84・旧様式第22繰下・一部改正、令2規則101・令3規則45・一部改正、令7規則82・旧様式第26繰上)

(令2規則84・旧様式第23繰下、令2規則101・令3規則45・一部改正、令7規則82・旧様式第27繰上)

(平30規則86・一部改正、令2規則84・旧様式第24繰下、令2規則101・一部改正、令7規則82・旧様式第28繰上)

(令2規則101・追加、令7規則82・旧様式第29繰上)
